展开菜单
搜索
常州体育局:常州队征召8名师生参加集训,暂时不上场比赛

常州体育局:常州队征召8名师生参加集训,暂时不上场比赛

【发布时间】:2025-06-25 10:30

    6月18日讯 据上游新闻报道,对于常州队拟征召8名师生参训的消息,常州市体育局回应表示,这些师生只参加训练,当前不会在比赛中上场。

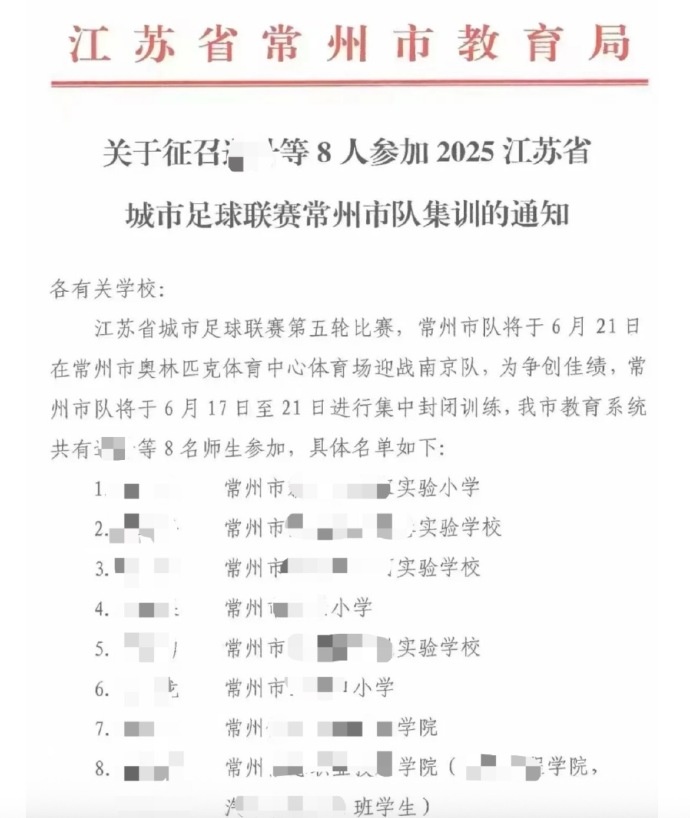
    近日,一份常州市教育局下发的红头文件在网络引发热议。文件显示,常州市将组队参加“2025江苏省城市足球联赛”第五轮比赛,为迎战南京队,将于6月17日至21日组织封闭集训,拟征召8名来自常州各中小学、院校的体育教师和大学生参训。文件并载明征召对象具体学校、职务。

    文件引发大量网友讨论。有人质疑此举是“临时摇人”,也有网友表示理解,称“这些师生是平时工作后抽空训练的纯业余人员,并非俱乐部职业球员”。评论区出现多个高赞观点,如“这才是纯业余的参加”“前段时间都是下了班,去训练两小时”。

    对此,上游新闻记者联系了常州市体育局。相关工作人员表示,此次人员征召系教育部门安排,所涉师生“仅为参与封闭集训,不会在6月21日对阵南京队的比赛中上场”。该工作人员补充称:“我们的苏超比赛是轮转车轮制,每个城市参赛名单已定,不能更换队员。”

    至于是否会在后续轮次出战,对方称不清楚教育局安排,建议记者进一步联系教育系统。随后记者多次拨打常州市教育局宣传处电话,截至发稿前尚无人接听。